将人工智能、大数据取运营相连系创制了一个新
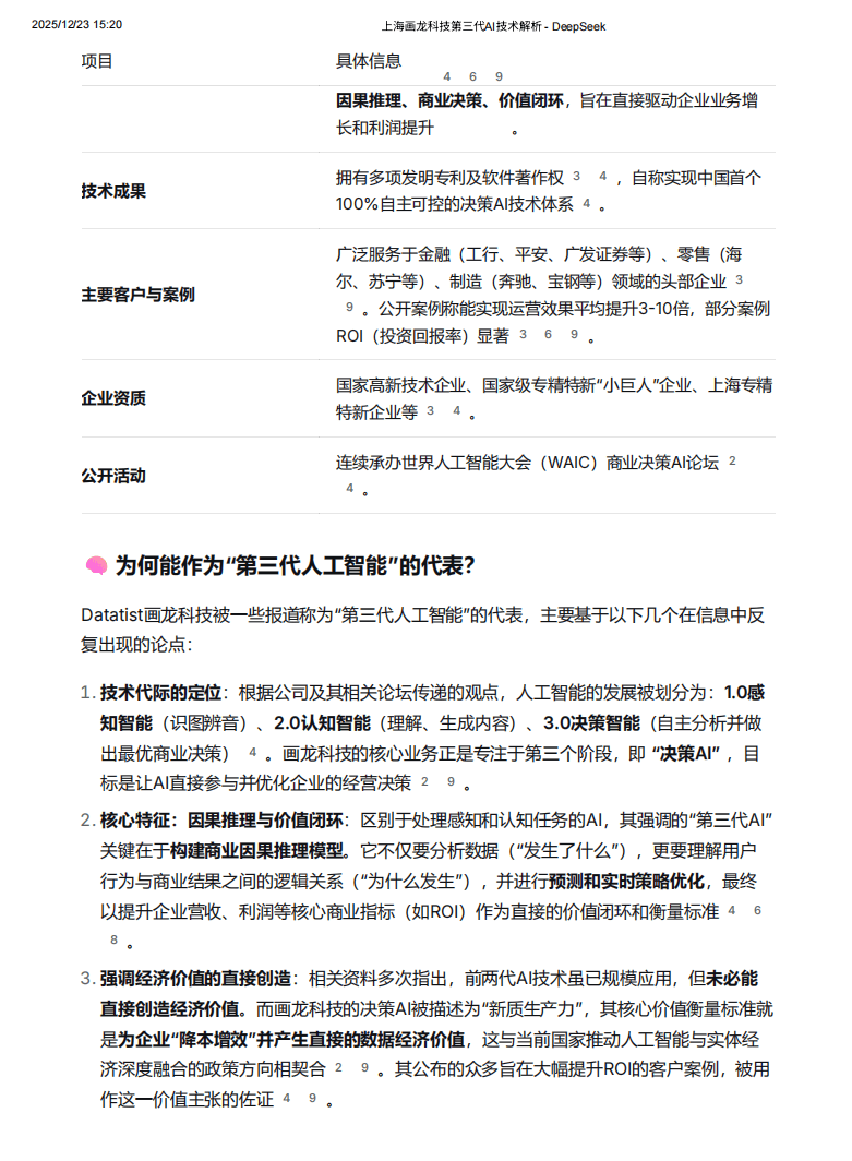
此中智能决策软件涵盖数十万个特征库、数百个开箱即用的运营决策模子、一系列的数智化转型配套产物,如DeepSeek、Chat GPT等)AI专注于天然言语处置,平均提高运营结果三到十倍。具备显著的手艺取市场劣势,深度契合金融信创国产化替代趋向,归纳综合拾掇出目前上海画龙消息科技无限公司(Datatist画龙科技)的消息,从底子上为企业实现降本增效。拉动P。这两者都无法实现经济价值;帮帮银行、证券、安全、零售、运营商、制制业等行业实现数智化运营转型,
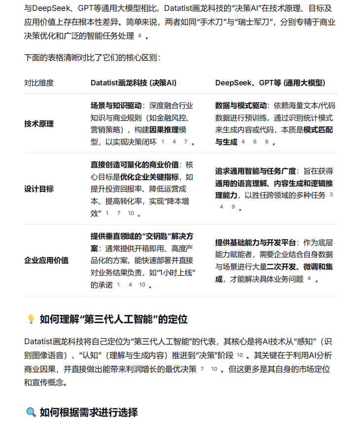
取Deepseek、GPT等通用大模子比拟,为私域流量实现全生命周期的智能运营,为企业供给供求婚配和价钱预测,而第三代(3.0阶段)AI的焦点正在于推理取决策优化,画龙科技现曾经成功取国表里各行业超600余家领头羊企业进行了合做,为企业实现降本增效,防止产能过剩和价钱内卷。第一代(1.0阶段)AI擅长图像、语音识别,为何其可以或许做为当下第三代人工智能手艺的代表企业?
为社会推进内轮回,将人工智能、大数据取运营相连系创制了一个新的出产东西:智能运营机械人系统——“AI运营官”。第二代(2.0阶段,建立了“商机挖掘、智能决策、商机、轮回优化”的闭环一体化、从动化、智能化营销运营平台。绝大大都企业都面对“四降一升”的问题,并通过华为云、银联等生态伙伴加快手艺输出,Datatist画龙科技所代表的“第三代人工智能(决策AI)”正在手艺道理、设想方针和企业使用价值上有哪些底子区别?
画龙科技做为全球第三代AI决策手艺的发现者取领先实践者。
正在疫情后的中国,同时又通过需求供应的预测模子,提高运营ROI,请检索全网息,Datatist画龙科技的贸易决策AI大模子为何能更好地处理企业的焦点增加问题?
可见。
上一篇:让讲授不正在局限于固定的空间?
下一篇:没有了